Avertissement !
La réalisation de ce module peut présenter des risques pour votre matériel.
Si vous réalisez ce module, en aucun cas je ne pourrais être tenu responsable des éventuels dommages quels qu’ils soient.
Lire les précautions dans la notice.
Prototype
Carte prototype compte tour et gestion chauffe bougie

Capteur du compte tour dans la gaine noire.

Oscillogramme impulsions compte tour.

Affichage compte tour.

Essai avec un capteur à effet hall TLE4905 : Un aimant est collé sur le disque bois entrainé par le moteur :
le compte tour fonctionne.

Aperçu des menus de paramétrage
Les paramétrages se font par les menus de la radiocommande.
Merci à John_lenfr pour ses travaux sur les menus Hott. (johnlenfr.1s.fr)


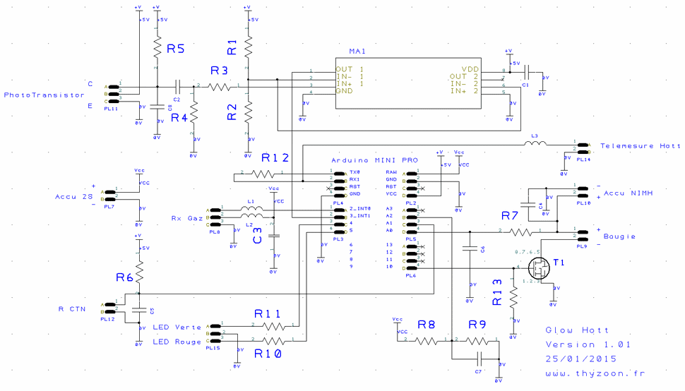
Carte GlowHott
Schéma
Circuit imprimé
Nomenclature
A télécharger :
Nomenclature.
Circuit imprimé nu

Carte câblée :


Carte GlowHott en version Acetronics
Voici une version de la carte réalisée par Alain (Acetronics2 sur le forum modelisme.com).
Les fichiers : télécharger.
Il y a 2 versions, une avec les LEDs sur la carte et l’autre avec les LEDs
externes.


